新聞資訊
News
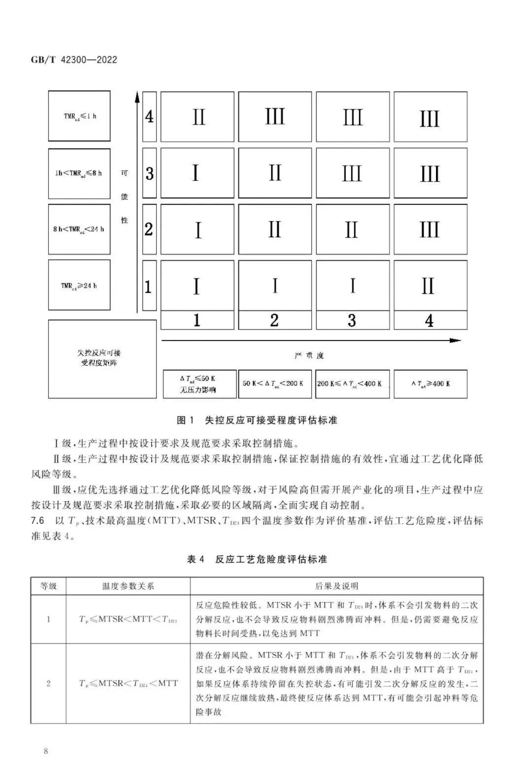
為落實中辦、國辦印發的《關于全面加強危險化學品安全生產工作的意見》,加強精細化工企業安全生產風險管控,有效防范重特大事故發生,應急管理部組織制定的國家標準《精細化工反應安全風險評估規范》(GB/T 42300-2022)已于近期發布實施。
目前精細化工生產多是間歇或半間歇反應,原料、中間產品及產品品種、工藝復雜多樣,反應過程中伴隨大量放熱,具有反應容易失控的風險特點,是導致火災、爆炸、中毒事故發生的主要原因。通過開展精細化工反應安全風險評估,確定反應工藝危險度等級,采取有效的風險控制措施,并按照反應安全風險評估建議開展安全設計,提高自動化控制水平,提升本質安全水平,明確安全操作條件,對保障精細化工安全生產具有重要意義。
《精細化工反應安全風險評估規范》是在進一步吸納國內外精細化工行業發展的先進實踐經驗基礎上,將《關于加強精細化工反應安全風險評估工作的指導意見》上升為國家標準。該標準明確了適用范圍、重點評估對象,規定了精細化工反應安全風險評估要求、評估基礎條件、數據測試和求取方法、評估報告要求等主要內容。標準以感知、評估和防控風險為目標,建立了量化的反應工藝危險度等級的評估標準體系,并根據不同的反應工藝危險度,從工藝優化設計、區域隔離、人員安全操作等方面提出有關安全風險防控措施建議。該標準的實施,將有力推動精細化工企業強化反應安全風險評估,支撐保障精細化工重大安全風險防控工作。
《精細化工反應安全風險評估規范》






















來源:應急管理部、國家市場監督管理總局、國家標準化管理委員會